Sustainability
企業永續
回首頁
>
企業永續
>
健康安全幸福職場
集團事業
聯絡我們
ENGLISH
關於南紡
公司簡介
公司組織
經營團隊
營業概況
主營事業或產品、服務介紹
產品資訊
短纖紗
聚酯棉
聚酯半延伸絲
聚酯加工絲
聚酯粒
機能性聚酯纖維DM
棉紗產品DM
公司形象影片
產品簡介影片
投資人關係
財務資訊
股東專區
股利與股價資訊
股務作業
公司治理
公司治理架構與運作
公司治理主管
主要股東名單
董事會成員選任與多元化政策
獨立董事溝通情形
董事會績效評估
內部規章
內部稽核與防範內線
企業永續
誠信經營
風險管理
資通安全管理
智慧財產管理
供應商管理
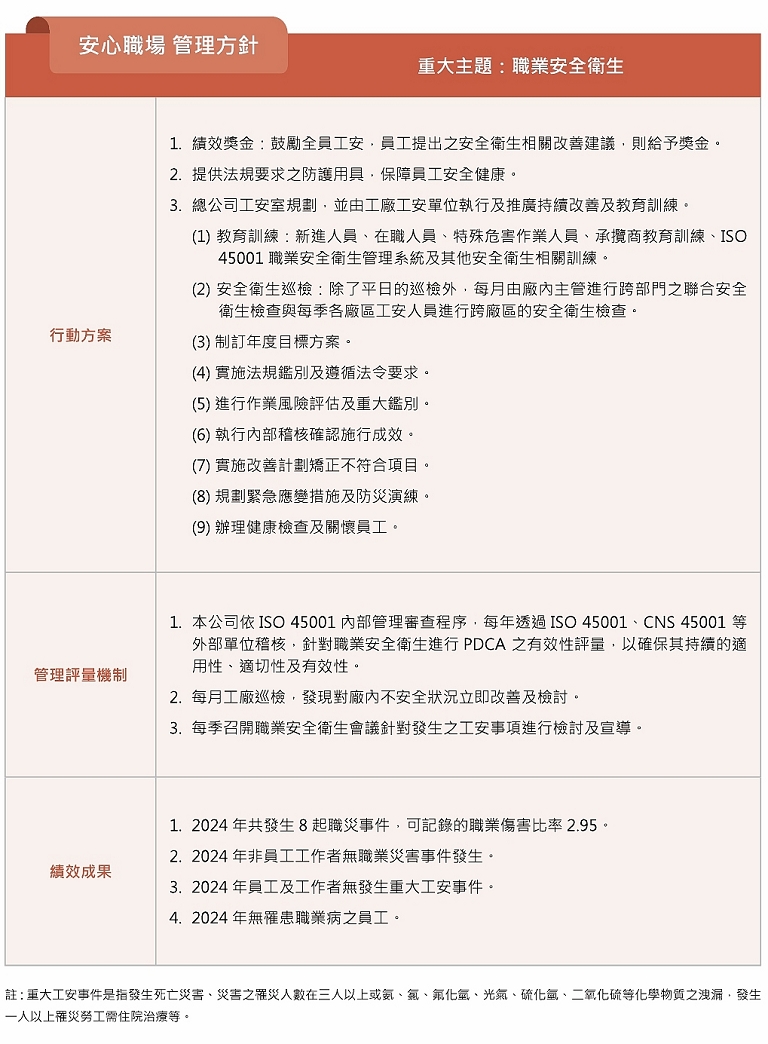
健康安全幸福職場
國際認證
永續報告書
環境永續
社會參與
利害關係人
利害關係人專區
溝通與互動
檢舉制度
採購資訊
招標資訊
廠商登入/註冊
忘記授權碼
人力資源
薪酬與福利
訓練與發展
南紡樂活
加入南紡
福委會
餐飲特約
住宿特約
休閒育樂特約
其他
誠信經營
風險管理
資通安全管理
智慧財產管理
供應商管理
健康安全幸福職場
國際認證
永續報告書
環境永續
社會參與
健康安全幸福職場